ARTICLE
SEPA Instant Credit Transfer in a nutshell
Real-time payments are rapidly becoming the new payment standard for companies and consumers who no longer want to wait 2-3 days for funds to arrive into their accounts.
The Single Euro Payment Area (or SEPA) has been building its infrastructure by launching SEPA Instant Credit Transfer (SCT Instant) in 2017. However, compared to other central payment systems, payment service providers (PSPs) and corporates have only slowly adopted it.
In 2022 though, there are signs that SEPA Instant Credit Transfer is reaching an inflection point in terms of adoption, bank infrastructure, and market opportunities. It is now the fastest-growing payment method in Europe. And with upcoming regulations on standardising instant payments in Europe in Q4 2022, the momentum behind SEPA Instant is only expected to build.But what exactly is the SEPA instant credit transfer and how does it work in practice?
What is actually a SEPA instant credit Transfer
SCT Instant is the first pan-European instant payment method. Introduced by the European Payment Council (EPC) in 2017, the payment scheme’s main objective was to make instant money transfers efficient and ubiquitous in the eurozone. It has five main characteristics defined by the EPC rulebooks – the document that describes the business rules and technical standards that oversee each SEPA payment scheme - that we will now explore.
Euro as the sole currency; BICs and IBANs to identify accounts
All SCT Instant payments are made in euros. BICs (bank identifier codes) and IBANs (international bank account numbers) are used to identify the originator and beneficiary accounts.
- Threshold of €100,000 per payment
SCT Instant payments are capped at €100,000 per payment. This maximum threshold is revisited every year by the EPC. Since 2018, there have been no changes to those limitations. It is also worth noting that banks can set their threshold for instant payment products below the official maximum.
Availability 24/7/365
Banks and their CSMs must be able to process SCT Inst payments 24 / 7 / 365. This marks a significant change from historical processing, which halted outside working hours and on bank holidays.
- Maximum execution time of 10 seconds
There is a target maximum execution time of 10 seconds to process an SCT Instant payment between PSPs. During this time, the beneficiary PSP must report to the originator PSP that the funds have been made available to the beneficiary or reject the SCT Instant payment altogether. In case of technical failure, payments are set to timeout after 20 seconds.
- Irrevocable settlement
SCT Instant payments are irrevocable and final. Once a payment has been processed, it can’t be recalled.
- How SCT Instant compares to SCT
The table below summarises the key differences between SEPA Credit Transfer payments and SEPA Instant Credit Transfer payments.

Understanding the transaction flow for SEPA Instant Credit Transfer
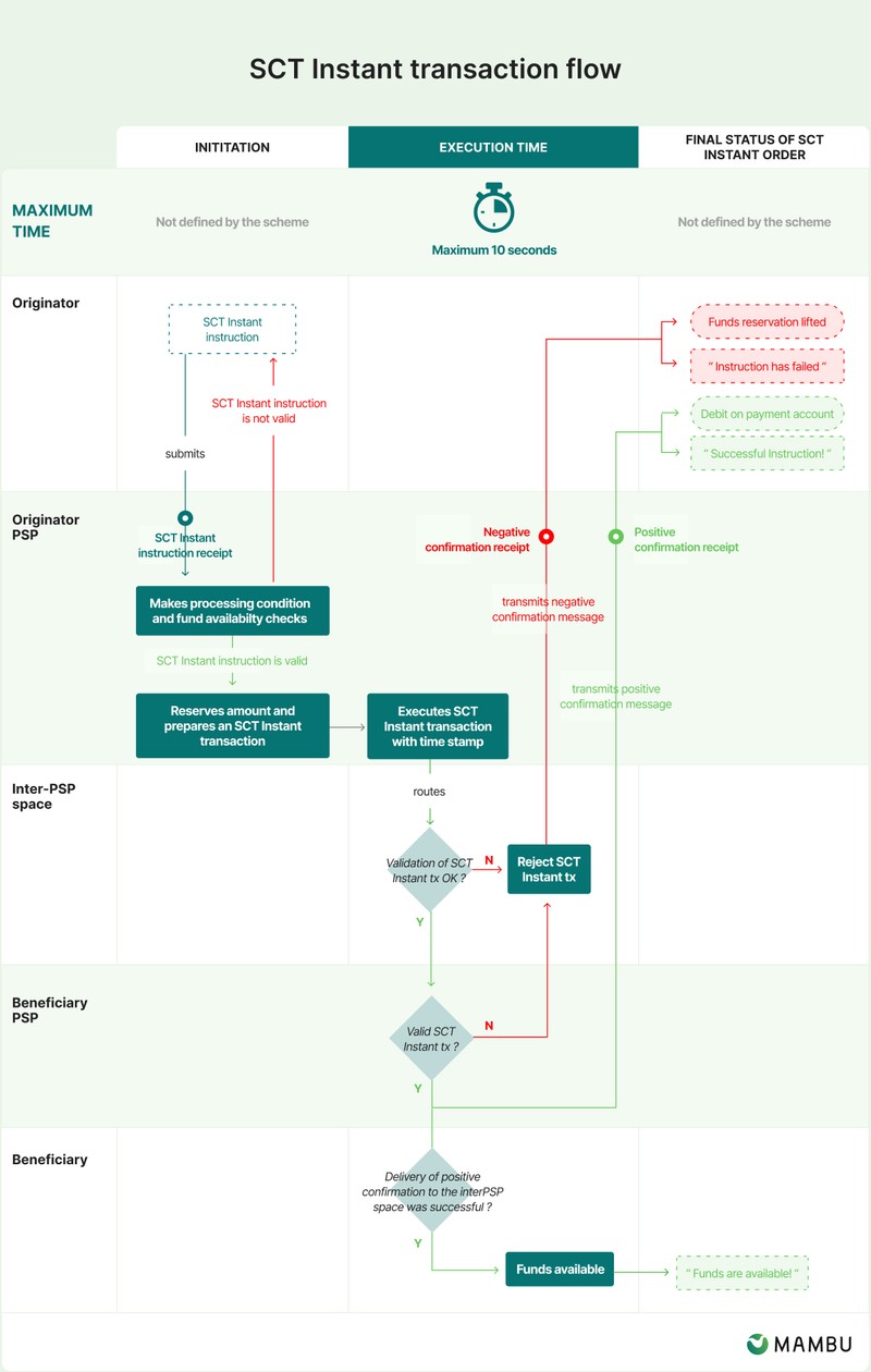
Similarly to traditional SEPA credit transfers, SEPA instant credit transfers rely on a four-corner model, based on one originator and its Payment Service Provider (in most cases a bank) and one beneficiary and its PSP. PSPs are not directly connected to each other, but are interconnected through a clearing and settlement mechanism (CSM) for the clearing and settlement of their payments.

However, the SCT Instant transaction flow differs from the regular credit transfer in two main ways.
The first differentiator is straight-through processing (or STP). Every SCT Instant transaction is handled at the individual payment order level, with end-to-end automated processing. Per the SEPA rulebook, the target maximum processing time for an SCT Instant order is 10 seconds between the sending of the payment order by the originator PSP and the response from the beneficiary PSP. A timeout period for payment is also set to 20 seconds in case the beneficiary PSP does not respond in time. In practice, the EPC sets no timelines for processing times between the order placement by the originator with their PSP and when their PSP sends the payment to the CSMs. Different PSP implementations can therefore add processing delays.
The SCT instant is also irrevocable. Ensuring the availability of funds for a validated payment is critical to provide an instant clearing of the transaction. To that end, funds are reserved automatically by the originator PSP before sending the payment order to the beneficiary PSP. They remain ring-fenced until a response to the payment order is received. As soon as the transaction is approved, funds can be made available immediately to the beneficiary without waiting for further settlement.
Bringing those two innovations together (STP and irrevocability), the current SCT Instant provides a strong blueprint for instant payments in Europe. Ensuring broad adoption, reducing cost frictions and tackling fraud are now the next frontiers the European Commission and the EPC look to unlock in 2023.
